1.概述
《时段营业统计》主要用来查询门店按时段统计营业销售数据,本表日期统计维度为结账日期。可通过结账日期、门店、时段、渠道、账单类型等各项条件进行组合查询。
2.报表目录
报表中心–>收银情况查询–>时段营业统计
3.报表样式
3.1报表头部:
报表头部:说明、全屏、设置(时段营业统计列设置 列宽、上下移动)、导出
如图所示

3.2筛选条件样式:
如图所示

3.3报表字段样式:
如图所示

4.字段释义及逻辑解释
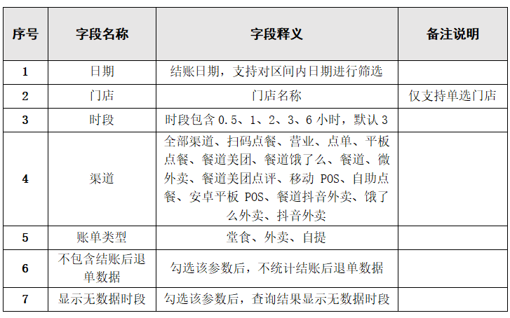
4.1筛选条件
如图所示

4.2报表字段
如图所示

文档更新时间: 2025-09-30 08:55 作者:chensm1