- 美食家3·学习指南
- 美食家3·后台管理
- 系统概述
- 一、使用须知
- 二、注册&登录
- 三、开店向导
- 四、后台首页
- 五、集团档案
- 六、运营管理
- 七、会员中心
- 八、营销中心
- 九、采购管理
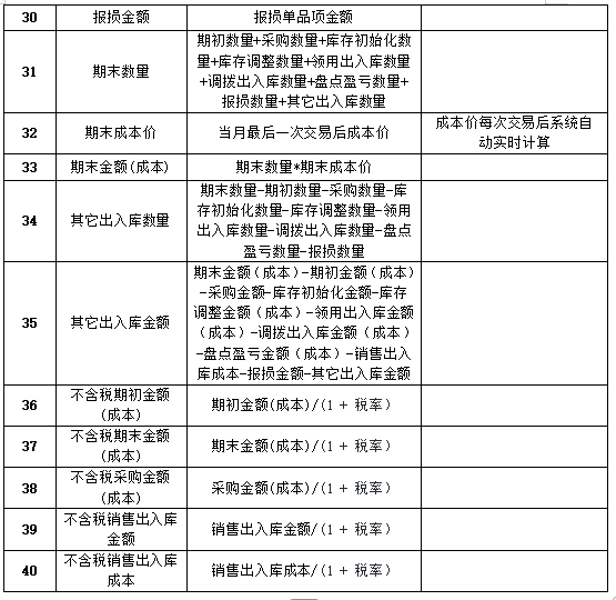
- 十、库存管理
- 十一、配送管理
- 十二、结算中心
- 十三、报表中心
- 十四、系统设置
- 十五、微餐厅设置
- 平台应用
- 分账管理
- 美食广场
- 服务中心
- 美食家3·Windows 前台收银
- 美食家3·安卓POS 前台收银
- 一、安装/登录
- 二、营业
- 三、点单
- 四、订单
- 五、交易
- 六、会员
- 七、管理
- 八、厨打
- 九、设置
- 安卓pos常见咨询
- 1、安卓客户端(2025)是否支持商家手机移动pos点餐?
- 2、已开台未点餐的桌台怎么恢复为空闲状态?
- 3、开台是否可以不需要录入就餐人数?
- 4、安卓客户端(2025)是否支持美团、抖音团购劵?
- 5、前台点餐界面功能键是否支持自定义排序?
- 6、安卓客户端(2025)是否支持对接美团、饿了么、京东外卖?
- 7、安卓客户端(2025)是单机版还是多终端模式?
- 8、安卓客户端(2025)是否支持酒水寄存?
- 9、安卓客户端(2025)是否支持IC卡读卡器?
- 10、是否支持网口打印机打印?
- 11、安卓客户端(2025)是否支持计价秤?
- 12、安卓客户端(2025)是否支持并桌功能?
- 13、前台是否支持新建会员信息?
- 14、前台怎么下载交换数据?
- 15、前台怎么让菜品显示图片信息?
- 16、怎么退出前台界面?
- 17、营业模式如何进行切换,需要快餐切换为正餐?
- 18、前台销售界面厨打、结账单开关如何隐藏关闭?
- 19、一敏pos机重启软件后提示访问usb窗口?
- 20、商米D2提示打印机连接失败,usb设备未授权?
- 美食家3·安卓手机移动POS 3.0
- 美食家3·Windows 出品管理
- 美食家3·Windows大屏自助收银
- 美食家3·安卓平板点餐系统
- 美食家3·Windows 排队等位
- 美食家3·微餐厅
- 美食家3·美食家管家
- Windows 条码标签工具3.0
- 常见咨询
- 场景应用
暂无相关搜索结果!
本文档使用 MinDoc 发布





